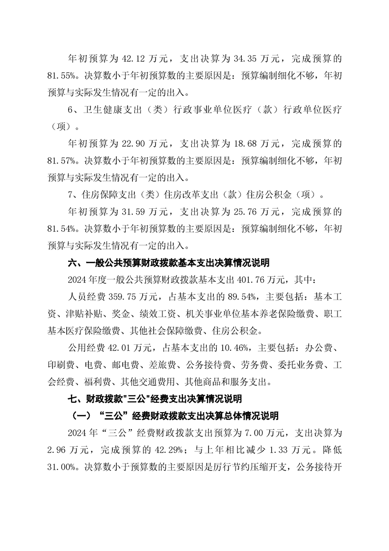
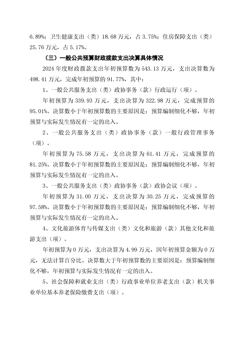
双牌县人民政府
中国政府网
湖南省政府网
永州市政府网
双牌县人民政府
网站无障碍
适老版
首页
走进双牌
政务公开
办事服务
政民互动
站群导航
适老版
双牌县人民政府
网站首页
政务公开
走进双牌
办事服务
政民互动
站群导航
搜索
您现在所在的位置:
首页
>
政务公开
>
财政信息
>
部门预决算
分享到:
中国人民政治协商会议湖南省双牌县委员会2024年部门决算公开说明
发布时间:
2025-09-30 17:11
来源:
双牌县财政局
发布机构:
双牌县财政局
字体【
大
中
小
】
2024年度中国人民政治协商会议湖南省双牌县委员会部门整体支出绩效自评报告
扫一扫在手机打开当前页
【TOP】
【
打印页面
】【
关闭页面
】
无标题文档
主办单位:双牌县人民政府 承办单位:双牌县政务服务中心
湘ICP备14001799号 湘公安网备43112302000107号 网站标识码:4311230009