通知公告
双牌县自然资源局
中国政府网
湖南省人大网
湖南省政协网
双牌县自然资源局
政务公开
政务公开
办事服务
互动交流
返回主站
您现在所在的位置:
首页
>
政务公开
>
通知公告
分享到:
索 引 号:
4311230009/2025-00879
分 类:
发文机关:
双牌县自然资源局
发文日期:
2025-12-08 15:55
名称:
双牌县自然资源局公开征集收回收购存量闲置土地的公告
文号:
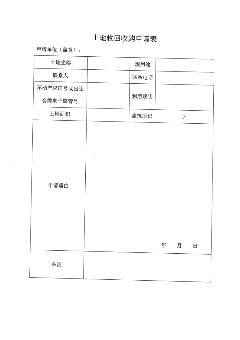
双牌县自然资源局公开征集收回收购存量闲置土地的公告
扫一扫在手机打开当前页
【TOP】
【
打印页面
】【
关闭页面
】